为培养学生的创新、实践和团队意识,以学科技能竞赛为平台,为学生营造校园创新和实践研讨氛围,让学生在实践中获得丰富的创新经验以及实践技能,beat365中文登录入口于2023年3月4日上午9点在护理实验实训中心举办第二届beat365中文登录入口护理技能大赛。
早上八点钟,志愿者们已纷纷到达现场,实训室的老师和学生助理们正为大赛的顺利举行而忙碌地准备着,实训室的走廊都是大家来回穿梭的身影。
志愿者调整三脚架
工作人员为模拟病人化妆
志愿者正在准备签到表
本次比赛邀请了beat365中文登录入口14位专业老师组成评委团,其中王秀岚院长担任总裁判、于凤兰书记担任评委、裁判长。比赛还邀请了2021年参加第十届中国大学生医学技术技能大赛的校友赵炫玮师兄作为嘉宾到场指导交流。参赛人员有来自于临床实习的2019级同学以及在校的2020级D、E班的同学。
比赛开始前,全体人员参加赛前宣讲。赛前宣讲会由黄洛莹副院长主持。首先,由王秀岚院长生动有力的致辞为比赛拉开帷幕。王院长向同学们讲述了护士在临床上需注意的事项,强调了批判性思维对护士临床工作的重要性,寄语同学们要加强培养自己的批判性思维。王秀岚院长表示,期待同学们在今天的比赛中有精彩的表现。
黄洛莹副院长主持
王秀岚院长讲话
紧接是校友赵炫玮师兄发言。赵炫玮师兄强调,技能是我们身为护士的基础,我们要把技能变成肌肉记忆和本能反应,这也是护士工作最基本的保障。同时,师兄强调了临床思维转变的重要性:护士应该有自己的思维,我们不仅是执行者,更是审核者,要将“被动”变“主动”,才能为救治病人的流程锦上添花。
校友赵炫玮师兄发言
接下来是紧张的选手抽签环节。每一队轮流上台进行抽签。队长先抽出团队比赛的序号,再由每位成员抽出各自的序号。

选手抽签中
为保证比赛环节公平公正,评委代表进行了宣誓。于凤兰书记代表评委团进行宣誓,表明评委团会将以公平公正的态度,尊重每位选手,公平评分,绝不徇私舞弊,并预祝比赛顺利进行。
评委代表于凤兰书记宣誓
接下来是参赛选手进行宣誓。洪观蝶同学作为参赛选手代表进行领誓,表明选手们会在比赛过程中努力发挥自己的技能专长,尊重对手,尊重裁判,以良好的精神面貌顽强拼搏,并预祝本次大赛圆满举办。

参赛选手代表洪观蝶宣誓
随后,比赛正式开始。大赛现场设置了四个站点,每个队伍分别进入一个站点,四个站点同时进行比赛。

选手等待中
比赛进行时,选手们怀着紧张激动的心情进入比赛场地,就位后立即开始计时,参赛者们需要在规定时间内完成操作,操作分为个人项目和团队项目,参赛者们沉稳有序地进行每一项操作。正如赵炫玮师兄所说,护理技能是完成护理工作的保障,需要反复的训练才能成为自己的本能反应,选手们比赛虽然只有几分钟,但熟练利索的动作也映照出了他们平时努力练习的样子。

参赛选手们比赛现场
比赛结束后,评委们对选手们的参赛情况进行计分和讨论。

评委们讨论比赛结果
在本次比赛中,选手们精神抖擞、有条不紊地进行各项操作,展现了护理人员出色的应急能力、批判性思维、人文关怀及心理素质。评委老师们细心严谨、认真负责地观察同学们的每一个细节,进行严格、公平、公正的评分。比赛过程严谨有序,气氛紧张热烈。
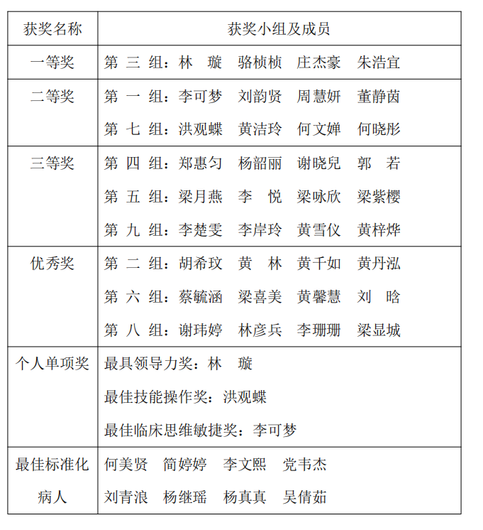
经过激烈的角逐,获奖名单如下所示:


beat365中文登录入口领导、老师和嘉宾为获奖的团体和个人颁发证书
比赛的顺利进行少不了工作人员和志愿者的辛勤付出。本次比赛为表现优秀的同学颁发了“最佳标准化病人”和“优秀志愿者”证书。

beat365中文登录入口领导、老师为“最佳标准化病人”和“优秀志愿者”获得者颁发证书

大合照
大赛已圆满结束,但是护理学子对高质量完成护理操作的追求永不停息,师兄师姐在大赛上冷静处理问题的心态,以及合作时的团队精神值得我们每一位同学学习。在今后的学习道路上,我们将以严谨的态度,更高的要求来规范自己,提高自己的专业技能水平,成为优秀的护理人!
文/利文熠
图/beat365中文登录入口学生会媒体部
初审/钟婉
复审/何洁凝、巫碧梅
终审/于凤兰